Motorized Desk
|
Overview
I bought a sit stand desk from Ikea a while back, and have liked it a lot actually. It comes with a hand crank that you use to raise and lower the desk. However, in order to make the crank easy to turn, they've geared it so you have to crank it like a million times in order to get the thing to go all the way up and down. That kind of got me thinking that I could add a motor to it to make it go up faster. Plus I could be lazy and not have to do any physical work to raise/lower it. I was able to get it working (with some difficulty), but it still moves super slowly unfortunately.
Details The image below on the left from Ikeas website shows what the desk looked like before, and on the right shows the finished product. I attached a small white junction box to the front of the desk with 2 buttons for raise and lower. The color of the box matches decently well which I'm pretty happy about.
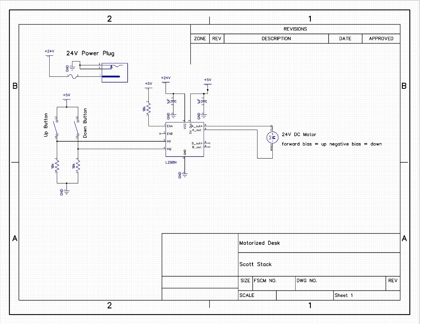
In order to fit the 2 motors, I had to cut the handle off of the shaft and attach the motors to each end. I actually started with one motor, but once I had everything together, it wasn't powerful enough to move the desk :/ . So I had to buy another one of the same thing and attach it to the other end of the shaft. The electronics are fairly simple. I bought an h-bridge module from amazon that already had screw terminals for the connections and everything. It was really just a matter of connecting the buttons up to the inputs of that module and putting it in a nice project box to make it look ok. Below is an image of the schematic and finished product in the project box.
Modifications! (7/25/2018) Because the H-Bridge module I chose above wasn't really rated for the current both motors were drawing, I decided to replace it with a set of relays. I bought this RELAY MODULE from amazon and hooked it up to the motors using the following configuration:
After making the above change it does seem to work a lot better :) It's still a little slow going but not nearly as bad as what's shown in the video. |
|
|||||
|
More Pictures
|
||||||




